你提供的照片可能用于改善必应图片处理服务。
隐私政策
|
使用条款
无法使用此链接。检查链接是否以 "http://" 或 "https://" 开头,然后重试。
无法处理此搜索。请尝试其他图像或关键字。
试用视觉搜索
使用图像搜索、识别对象和文本、翻译或解决问题
将一个或多个图像拖到此处,
上传图像
或
打开相机
将图像放到此处以开始搜索
要使用可视化搜索,请在浏览器中启用相机
English
全部
搜索
图片
灵感
创建
集合
视频
地图
资讯
更多
购物
航班
旅游
笔记本
自动播放所有 GIF
在这里更改自动播放及其他图像设置
自动播放所有 GIF
拨动开关以打开
自动播放 GIF
图片尺寸
全部
小
中
大
特大
至少... *
自定义宽度
x
自定义高度
像素
请为宽度和高度输入一个数字
颜色
全部
仅限颜色
黑白
类型
全部
照片
剪贴画
素描
动画 GIF
透明
版式
全部
方形
横版
高
人物
全部
仅脸部
半身像
日期
全部
过去 24 小时
过去一周
过去一个月
去年
授权
全部
所有创作共用
公共领域
免费分享和使用
在商业上免费分享和使用
免费修改、分享和使用
在商业上免费修改、分享和使用
详细了解
清除筛选条件
安全搜索:
中等
严格
中等(默认)
关闭
筛选器
768×1024
scribd.com
Develop Dynamic Model - Part1 | …
480×300
prezi.com
Dynamic Modeling Tools by Wang Qianqian on Prezi
320×240
slideshare.net
Dynamic Modeling Tools | PPT
2000×2000
www.northerntool.com
Dynamic Tools, 367 Piece Advanced Maste…
640×480
slideshare.net
Dynamic Modeling Tools | PPT
683×837
researchgate.net
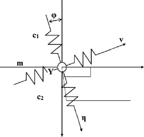
Generic Components of D…
320×320
researchgate.net
Dynamic model general view | Download Scienti…
694×614
github.io
Understanding Physics Engines: Dynamic Models …
424×391
researchgate.net
Machine tool dynamic model | Download Scientific Diag…
800×452
insightmaker.com
Dynamics Model | Insight Maker
800×550
insightmaker.com
Dynamics Model | Insight Maker
850×806
researchgate.net
Diagram of the proposed dynamic model | Downlo…
438×554
researchgate.net
Figure3 Simplified dynamic model o…
739×373
researchgate.net
Outline of the dynamic model under study. | Download Scientific Diagram
827×1153
researchgate.net
The sketch of the dynamic mode…
850×792
ResearchGate
Dynamic Simulation Model | Download Scientific Dia…
850×389
researchgate.net
Diagram showing the dynamic model. | Download Scientific Diagram
850×900
researchgate.net
Dynamic model of the milling tool. | Downlo…
540×516
researchgate.net
Dynamic model of the tool. | Download Scientif…
320×320
researchgate.net
Simplified steps to build a dynamic model. | Do…
1024×768
slideserve.com
PPT - Dynamic Modeling PowerPoint Presentation, free download - ID:5…
734×599
researchgate.net
Dynamic model developed with the toolbox SimMechanics. | Do…
1024×768
SlideServe
PPT - Dynamic Models PowerPoint Presentation, free download - ID:1…
800×464
ETAP Automation
User Defined Dynamic Model | Graphical Control Block Diagram Software
238×241
researchgate.net
-Dynamic Modelling Process. | Download S…
900×480
sketchupfamily.com
Unlocking the Power of Dynamic Modeling with SketchUp
1772×1772
botpenguin.com
Dynamic Models: Role and Components | BotPenguin
850×587
researchgate.net
Dynamic model of the machine used in simulation | Download Scientific Diagram
1000×500
compactequip.com
CE's 12 Days of Giveaways: It's Tool Time with Dynamic Tools — Compact Equipment Maga…
627×559
researchgate.net
Dynamic model of the tool and workpiece in milling…
725×725
iseesystems.com
Dynamic Modeling I
1024×768
slideserve.com
PPT - Modelling dynamic information PowerPoint Prese…
725×725
ssl.iseesystems.com
Dynamic Modeling II
320×320
researchgate.net
Tool dynamic parameters identification. | Download …
850×288
researchgate.net
Schematic showing interactivity of various dynamic modeling and control... | Download Scientific ...
某些结果已被隐藏,因为你可能无法访问这些结果。
显示无法访问的结果
报告不当内容
请选择下列任一选项。
无关
低俗内容
成人
儿童性侵犯
反馈