你提供的照片可能用于改善必应图片处理服务。
隐私政策
|
使用条款
无法使用此链接。检查链接是否以 "http://" 或 "https://" 开头,然后重试。
无法处理此搜索。请尝试其他图像或关键字。
试用视觉搜索
使用图像搜索、识别对象和文本、翻译或解决问题
将一个或多个图像拖到此处,
上传图像
或
打开相机
将图像放到此处以开始搜索
要使用可视化搜索,请在浏览器中启用相机
English
全部
搜索
图片
灵感
创建
集合
视频
地图
资讯
更多
购物
航班
旅游
笔记本
自动播放所有 GIF
在这里更改自动播放及其他图像设置
自动播放所有 GIF
拨动开关以打开
自动播放 GIF
图片尺寸
全部
小
中
大
特大
至少... *
自定义宽度
x
自定义高度
像素
请为宽度和高度输入一个数字
颜色
全部
仅限颜色
黑白
类型
全部
照片
剪贴画
素描
动画 GIF
透明
版式
全部
方形
横版
高
人物
全部
仅脸部
半身像
日期
全部
过去 24 小时
过去一周
过去一个月
去年
授权
全部
所有创作共用
公共领域
免费分享和使用
在商业上免费分享和使用
免费修改、分享和使用
在商业上免费修改、分享和使用
详细了解
清除筛选条件
安全搜索:
中等
严格
中等(默认)
关闭
筛选器
768×1024
scribd.com
Control Systems - State Space Mo…
768×1024
scribd.com
3.state Space Modeling | PDF …
1456×600
bookstall.github.io
State Space Model — Bookstall
1456×749
bookstall.github.io
State Space Model — Bookstall
1024×1542
premiumjs.com
Model Predictive Control Appro…
600×211
researchgate.net
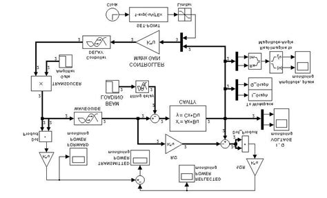
State space simulation control model. | Download Scientific Diagram
180×180
researchgate.net
State‐space model for a ne…
769×467
researchgate.net
The state space model implementation for the cavity contr…
768×427
educba.com
State Space Model | Definition | Examples with Advantages
638×478
slideshare.net
UNIT-V-PPT state space of system model .ppt
900×500
educba.com
State Space Model | Components, Applications and Types
180×233
coursehero.com
9 Control Systems - Stat…
600×194
researchgate.net
Real-time control model of state space. | Download Scientific Diagram
326×175
ResearchGate
State Space model of a system | Download Scien…
979×456
GitHub
GitHub - tomstewart89/StateSpaceControl: A library for state space feedback control …
700×375
electrical4u.com
State Space Analysis of Control System | Electrical4U
733×216
motioncontroltips.com
What is state space control?
1110×516
chegg.com
Solved 3. The state-space model of a linear control system | Chegg.com
839×771
www.reddit.com
State Space Model : ControlTheory
1639×388
Stack Exchange
control - State Space Model Basics - Electrical Engineering Stack Exchange
320×320
researchgate.net
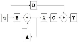
Block Diagram of State-space model of the Sy…
749×385
wallstreetmojo.com
State Space Model - What Is It, Examples, Advantages, Application
800×450
discoverengineering.org
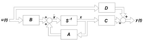
State Space Representation in Control Systems
800×450
discoverengineering.org
State Space Representation in Control Systems
800×450
discoverengineering.org
State Space Representation in Control Systems
720×540
discoverengineering.org
State Space Representation in Control Systems
793×450
kr.mathworks.com
동기기 상태공간 제어 - MATLAB & Simulink
1280×720
storage.googleapis.com
Motor Control And Learning By The State Space Model at Susan Guthrie blog
1280×720
storage.googleapis.com
Motor Control And Learning By The State Space Model at Susan Guthrie blog
387×387
ResearchGate
State space model with controller. | Download Sci…
320×320
researchgate.net
State space model of a linear system [3]. | Downlo…
861×538
chegg.com
Solved Problem (1): Obtain a state-space model of the system | Chegg.com
660×272
researchgate.net
A complete state-space model of the system with action generation and... | Download Scientific ...
850×654
researchgate.net
7. Diagram of control of the state-space controller | Download Scientif…
1298×376
Wolfram
StateSpaceModel—Wolfram Documentation
某些结果已被隐藏,因为你可能无法访问这些结果。
显示无法访问的结果
报告不当内容
请选择下列任一选项。
无关
低俗内容
成人
儿童性侵犯
反馈